When you first begin BJJ, unless you have significant previous grappling experience, you will likely be pretty lost. Game plan based training is the best way, in my opinion, to make rapid progress as a beginner. The basic idea is to have a pre-determined plan of action to implement during sparring. For example, here is how I typically start a beginner. I will teach him the following over the course of 2 private lessons, or he will learn this in his first several weeks of normal class.
Top Game:
- How to Make Posture in the Guard and Open the Feet
- 1 Basic Guard Pass
- How to Pin Side Control
- 1 Basic Side Control Submission
Bottom Game:
- Escape Side Control Bottom with Shrimp to Guard
- How to Break Posture From Guard Bottom
- 1 or 2 basic Attacks From Guard
This is enough to start sparring. This is put into a game plan as follows:
When you start sparring, you wait 10 seconds for you opponent to pull guard.
If he pulls guard, you make posture, open the feet and work your guard pass. If you pass, you pin him in side control and try to get the submission you were taught. If you succeed, restart. If you fail to get the submission, give him a little space to re-guard you, and start to work your pass again.
If he does not pull guard, you pull guard. Break his posture, and try the basic submission(s) that you were taught. If you fail, let him pass, and try to escape side control back to guard, repeat.
If you do somehow end up in a position not covered above, try to get back to one of the above positions (guard top, guard bottom, side control top, or side control bottom). If you cannot, allow your opponent to progress his game and submit you, and restart.
Now you have a basic plan that will guide your actions during the entire match. The beauty of this plan is, if you follow it, you will spend the entire sparring match practicing actual jiu-jitsu techniques against a resisting opponent. You will not be wasting your time just trying not to lose, or trying to make up stuff or improvise, there will be plenty of time for improvising much later in your jiu-jitsu career. The more time you spend actually trying the techniques you are trying to learn, the faster you will progress. Every training moment is precious, and this sort of training maximizes your learning time.
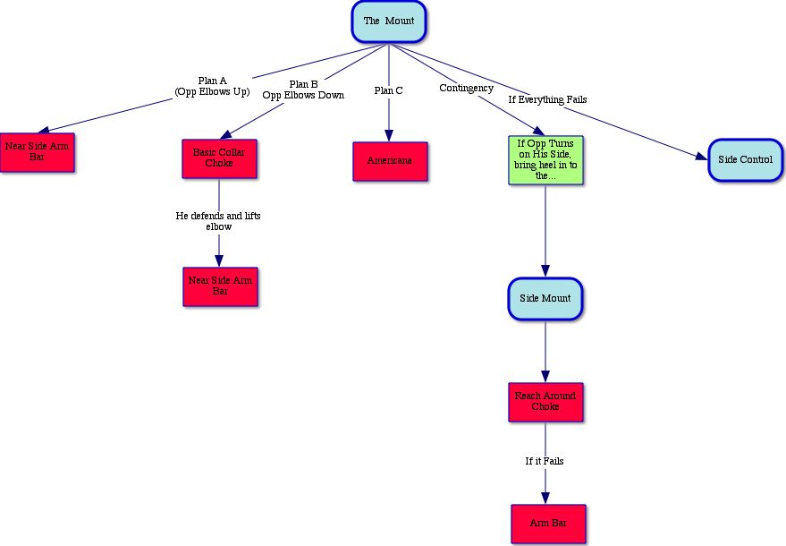
As you learn more techniques, you will add them to your game plan. You can create flowcharts to help you remember your game plan. At TNBJJ, I have created flowcharts for the entire white to blue belt curriculum to aid you in your development. All of these are available to my students on the website (password is required) An example is shown below for 3 stripe white belt, Mount Top:
